内控领域的同仁挚友:岁序更替,华章日新。值此辞旧迎新之际,向每一位深耕内控赛道、坚守合规初心的同行者,致以最诚挚的新年祝福!内控是企业稳健发展的基石,...
2026-01-01 1506
华夏时报记者 郭怡琳 于娜 北京报道
随着上市公司2024年业绩预报的陆续揭晓,一些问题逐渐浮出水面。其中,最引人瞩目的是那些收到退市风险警示的公司。
公开信息显示,已有6家上市医疗企业被爆出退市风险警示。具体包括,济高发展(3.080, 0.06, 1.99%)、普利制药、大理药业、吉药集团、龙津药业、景峰医药均已挂上退市风险警示(ST)。而触发退市红线的原因,或与财务问题相关,或与业绩长期亏损相关,或因诉讼赔付引发债务危机。
对此,知名财税审专家、资深注册会计师刘志耕接受《华夏时报》记者采访时表示,“财务违规背后是领导对财务管理和内部控制的重视不足。而公司面临退市反映出市场对其财务状况、经营业绩和公司治理等方面存在严重问题的担忧。退市其实是一种市场机制的体现,有助于清除市场中的劣质公司,提高整体市场质量。随着医保集采药价的持续走低,今年的医药股很有可能与去年的房地产股一样,出现较为集中的退市风险。”
财务造假
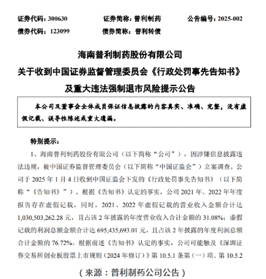
在资本市场上涉及退市风险的原因各不相同,但普利制药的退市风险更为严峻。据悉,普利制药股票及其可转换公司债券于2025年1月6日起停牌。1月7日,普利制药复牌,截至当日收盘,该公司股价下跌近20%。

普利制药公告披露,公司2021年年报、2022年年报存在虚假记载。因财务造假和其他财务问题,导致其利润虚增。而在2018年的年报中,审计机构对其出具了保留意见,警示财务透明度和合规性存在严重问题。
据中国证监会对普利制药作出的《行政处罚事先告知书》,2021年至2022年,普利制药通过虚构成品药和原料药销售业务的方式,虚假增加药品销售收入金额达10.305亿元、利润金额达6.954亿元。该公司虚假增加的收入、利润金额分别占这两年收入、利润总额的31%、77%。最终导致公司及多位高管被罚款总计2420万元,甚至面临即将到来的退市风险。
在刘志耕看来,“医药企业技术壁垒高,研发投入大且成果兑现难。因此,虚增收入、利润或是为了达成向投资人设定的业绩目标。而做高营收、利润能提高企业的征信,有利于企业获得资金支持。”
而公告还强调,公司触及《创业板股票上市规则》规定的重大违法强制退市情形,自1月7日起被实施重大违法强制退市风险警示,后续将依据最终作出的行政处罚决定实施退市。深交所设定的退市条件显示,上市企业虚增金额超5亿元且占比超过50%,即达到退市条件。随着国家对财务造假的监管日益严厉,业内认为普利制药或许会成为2025年“第一退”的药企。
值得注意的是,普利制药的业绩也显得不容乐观。2024年前三季度,其营业收入为6.25亿元,同比增长0.34%。报告期内,归母净利润和扣非净利润分别亏损0.98亿元、1.25亿元。货币资金为3.31亿元、短期借款为3.03亿元、一年内到期的非流动性负债为5.41亿元,流动负债合计13.88亿元,显然公司面临债务压力资金流动性吃紧。
业绩亏损
除普利制药外,有四家公司面临的退市风险均与业绩相关。其中,ST大药由于市值不足5亿元已触发交易类强制退市风险;而ST吉药由于股价跌破1元的临界点,面临被强制退市的风险。此外,ST龙津和ST景峰也因为财务表现不达标而陷入退市风险。

以ST景峰为例,据《深圳证券交易所股票上市规则》,公司于2024年5月6日被实施退市风险警示,原因是2023年经审计期末净资产为负值,且其内部控制审计报告被出具否定意见。公告中提到,若公司在2024年年度报告中出现多项负面情形,将可能导致终止上市。
公开数据显示公司盈利能力持续疲软,2024年前三季度,ST景峰实现收入2.95亿元,归母净利润-1.06亿元,显示其持续经营能力存在显著不确定性。此外,公司与“16景峰01”债券持有人达成的展期方案中,尚未清偿的债务为1.85亿元,且未清偿利息为0元,不排除由于债务逾期,公司将面临支付滞纳金、诉讼、仲裁费用、履行担保责任、银行账户被冻结、资产被冻结等潜在风险。而公司对此公告强调,债务豁免协议的签署有利于改善资产负债结构,符合公司及全体股东的利益。
而龙津药业和大理药业两家中药注射液企业,均因净利润与营业收入指标不达标触发退市红线,且在收到退市警示后,积极尝试“降本增效”的应对方案,但从结果来看,现阶段还未表现出成效。
据财报披露,大理药业一季度营收同比大幅下滑47%,净利润亏损同比激增一倍多。相比之下,龙津药业则呈现出积极的迹象,一季度营收同比增长43%,归母净利润的亏损同比大幅收窄66%。
事实上,两家公司的主营业务和产品构成相似,均高度依赖一两款中药注射液核心产品。其中,龙津药业的主营产品是注射用灯盏花素,而大理药业的两大核心产品则是醒脑静注射液和参麦注射液,这些产品均用于心脑血管疾病和心血管疾病的治疗。
从具体数据来看,2022年及2023年一季度,大理药业的主营产品醒脑静注射液销售额在公司营收中的占比分别达到15%和45%,显示出该产品在公司的核心地位。龙津药业方面,2022年在停止药品批发业务后,以注射用灯盏花素为主的中药冻干粉针剂收入在公司营收中的占比恢复至90%以上,凸显该产品在公司业务中的关键地位。
然而,过于依赖单一产品的经营策略带来相应风险。公开数据显示,中药注射液市场已连续6年下滑,市场规模在2016至2022年间缩减了50%以上。随着中成药集中带量采购制度落地,企业面临价格下降和成本上升的双重挑战。
在此背景下,龙津药业和大理药业走进亏损困境,据龙津药业2024年一季报披露,2021年12月,公司中选中成药省际联盟集中带量采购,而核心产品注射用灯盏花素的中选单价与中选前的采购价格相比大幅下降67%。此外,2023年年报披露,医药制造业、中药冻干粉针剂毛利以及营收同比均下滑,而成本却显著增长。
而大理药业方面,在2021年至2023年的三次中成药集采中,其核心产品醒脑静注射液的评选结果分别为未中选、备选和中选,但仍未能改变亏损局面。同时,中药注射剂市场还受到中成药限方、说明书修订、医保支付限定范围、重点监控等政策面的多重影响。
与上述企业不同,济高发展因诉讼赔付引发资产危机。其公告表示,截至2024年9月30日,公司归属于上市公司股东的净资产为1.76亿元,本次诉讼判决结果可能导致公司出现归属于上市公司股东的所有者权益为负的情形,据《上海证券交易所股票上市规则》相关规定,如公司2024年经审计的期末净资产为负值,公司股票将在2024年年度报告披露后被实施退市风险警示。
来源:华夏时报
近期课程安排:
《国际注册内部控制师CICS资格认证》网络课程学习班:
报名链接:http://www.neikong.com/s/pc/#/course/detail/1527212/1473841/info
联系电话:400-098-1119 或致电:010-68004186
联 系 人:孙老师 15810764339、邱老师 13811888273 (手机号可加微信咨询)
报名咨询二维码 :

相关文章
内控领域的同仁挚友:岁序更替,华章日新。值此辞旧迎新之际,向每一位深耕内控赛道、坚守合规初心的同行者,致以最诚挚的新年祝福!内控是企业稳健发展的基石,...
2026-01-01 1506
余杭:文旅集团运用"三流合一"思维做优内审项目 2025年,杭州余杭文化旅游投资集团(以下简称该集团)在下辖杭州余杭农业...
2025-12-26 1353
淳安农商行导入舞弊三角理论强化员工审计监督 舞弊三角理论是由美国注册舞弊审核师协会创始人史蒂文·阿伯雷齐特提出。他认为,企业舞弊产生的原因是...
2025-12-17 602
临平:东湖街道导入全要素管理法强化“三资”审计监督 2025年以来,杭州市临平区人民政府东湖街道办事处(以下简称该街道)在陈家木桥经联社和泉...
2025-11-22 544
近年来,杭州市余杭区鸬鸟镇人民政府(以下简称该镇)在鸬鸟镇前庄村“一肩挑”干部经济责任审计等项目中,探索运用“三全”策略,即审计内容“全覆盖”、质量管...
2025-10-27 367
近年来,杭州市余杭区径山镇人民政府(以下简称该镇)在径山村“一肩挑”干部经济责任审计等项目中,探索采取“三会”机制,即进点会、诊断会、研判会,着力发...
2025-09-25 330
2024年是上市公司内部控制规范体系全面实施的开局之年。近日发布的《中国上市公司内部控制白皮书(2025年)》(下称《白皮书》)表示,上市公司内部控制...
2025-07-07 520
《中国上市公司内部控制白皮书(2025年)》(下称《白皮书》)近日发布。《白皮书》显示,2024年是上市公司内部控制规范体系全面实施的开局之年,这一...
2025-07-07 648