内控网|深耕企业内控,聚力同行共研精进✨专注企业内控·精选核心学习资讯✨💡夯实专业知识·助力职场稳步进阶✨💬深度专业交流·实操经验互鉴✉...
2026-02-07 3446

导语
经办保险理赔索取财物近20万元,永安财险一理赔员被禁业两年。值得一提的是,对于理赔人员的此类处罚,是保险业的首例。
近日,经办保险理赔索取财物近20万元,永安财险理赔员涉案一事终于尘埃落定。
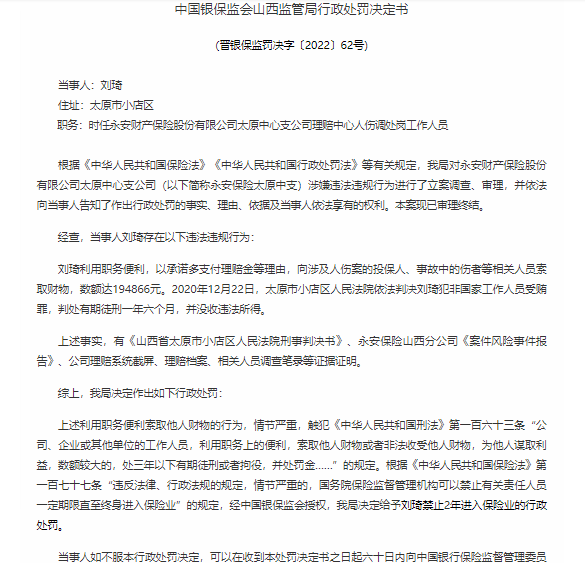
据银保监会网站披露的山西监管局行政处罚决定书显示,时任永安财险太原中心支公司理赔中心人伤调处岗工作人员刘某,利用职务便利索取他人财物一案已审理终结,给予刘某禁止2年进入保险业的行政处罚。
值得注意的是,因收受、索取者诈骗他人财物的处罚,偶见于监管人员以及银行业的罚单,但对于保险业从业人员来说,则是首例。
除此之外,永安财险又连吃多张罚单。
01.保险业首例索取财物禁业2年
行政处罚决定书显示,当事人刘某利用职务便利,以承诺多支付理赔金等理由,向涉及人伤案的投保人、事故中的伤者等相关人员索取财物,数额达194866元。2020年12月22日,太原市小店区人民法院依法判决刘某犯非国家工作人员受贿罪,判处有期徒刑一年六个月,并没收违法所得。

上述事实,有《山西省太原市小店区人民法院刑事判决书》、永安保险山西分公司《案件风险事件报告》、公司理赔系统截屏、理赔档案、相关人员调查笔录等证据证明。
据了解,《中华人民共和国刑法》第一百六十三条规定,公司、企业或其他单位的工作人员,利用职务上的便利,索取他人财物或者非法收受他人财物,为他人谋取利益,数额较大的,处三年以下有期徒刑或者拘役,并处罚金;《中华人民共和国保险法》第一百七十七条规定,违反法律、行政法规的规定,情节严重的,国务院保险监督管理机构可以禁止有关责任人员一定期限直至终身进入保险业。
刘某的上述行为情节严重,已触犯相关法律。经中国银保监会授权,山西监管局决定给予刘某禁止2年进入保险业的行政处罚。
众所周知,保险服务最重要的就是服务质量,而买保险最看重的就是未来的理赔。而刘某作为工作人员,在办理理赔时,却想以此为生财之道,的确让人难以原谅。
一般情况下,利用职务之便为自己或他人谋取不正当利益多发生在银行板块,如“利用职务之便空存实转银行资金”、“利用职务之便发放冒名贷款”、“利用职务之便,挪用客户贷款资金”等。在保险业内,如果有人利用职务之便行违法违规之事,也多是发生在骗保、欺诈等一些案例中。而保险公司理赔工作人员在理赔过程中利用职务便利索取他人财物的情况很少见,因为有的理赔员和客户很难接触到。此次刘某则是被抓了典型,因而受到了禁业2年的顶格处罚。
02.内控问题爆发 连吃罚单
梳理发现,永安财险内部管理所存漏洞远不止于此。
7月25日,菏泽银保监分局显示,因给予投保人保险合同约定以外利益,决定对永安财险定陶支公司罚款5万元。
7月26日,浙江银保监局公布的行政处罚信息显示,永安财险嘉兴中心支公司,因编制或者提供虚假的报告、报表、文件、资料被罚款30万元。
9月5日,因拒不依法履行保险合同约定的赔偿或者给付保险金义务,永安财险安徽分公司被安徽银保监局罚款21万元。
11月16日,浙江银保监局发布罚单,剑指永安财险浙江分公司存在两项违法违规事实,一是存在编制或者提供虚假的报告、报表、文件、资料;二是未按照规定使用经批准或者备案的保险条款、保险费率。永安财险浙江分公司被罚款85万元。
12月5日,云南银保监局发布行政处罚信息,永安财险丽江中支因存在虚挂个人代理人业务套取手续费、编制虚假费用报销资料套取费用的违法违规行为,被罚款32万元。
12月6日,湖北银保监局对永安财险湖北分公司开出罚单,因编制虚假资料,对其罚款28万元。
在合规经营上,永安财险曾多次召开合规管理以及风险防范等会议,但后续其合规经营成效如何仍需时间检验。
来源:险联社
近期课程安排:
《国际注册内部控制师CICS资格认证》面授及网络课程学习班:
报名链接:http://www.neikong.com/s/pc/#/course/detail/1527212/1473841/info
联系电话:010-68004176、68004186
联 系 人:孙老师、邱老师
报名咨询二维码 :

相关文章
内控网|深耕企业内控,聚力同行共研精进✨专注企业内控·精选核心学习资讯✨💡夯实专业知识·助力职场稳步进阶✨💬深度专业交流·实操经验互鉴✉...
2026-02-07 3446
内控领域的同仁挚友:岁序更替,华章日新。值此辞旧迎新之际,向每一位深耕内控赛道、坚守合规初心的同行者,致以最诚挚的新年祝福!内控是企业稳健发展的基石,...
2026-01-01 1963
余杭:文旅集团运用"三流合一"思维做优内审项目 2025年,杭州余杭文化旅游投资集团(以下简称该集团)在下辖杭州余杭农业...
2025-12-26 1444
淳安农商行导入舞弊三角理论强化员工审计监督 舞弊三角理论是由美国注册舞弊审核师协会创始人史蒂文·阿伯雷齐特提出。他认为,企业舞弊产生的原因是...
2025-12-17 730
临平:东湖街道导入全要素管理法强化“三资”审计监督 2025年以来,杭州市临平区人民政府东湖街道办事处(以下简称该街道)在陈家木桥经联社和泉...
2025-11-22 646
近年来,杭州市余杭区鸬鸟镇人民政府(以下简称该镇)在鸬鸟镇前庄村“一肩挑”干部经济责任审计等项目中,探索运用“三全”策略,即审计内容“全覆盖”、质量管...
2025-10-27 452
近年来,杭州市余杭区径山镇人民政府(以下简称该镇)在径山村“一肩挑”干部经济责任审计等项目中,探索采取“三会”机制,即进点会、诊断会、研判会,着力发...
2025-09-25 406
2024年是上市公司内部控制规范体系全面实施的开局之年。近日发布的《中国上市公司内部控制白皮书(2025年)》(下称《白皮书》)表示,上市公司内部控制...
2025-07-07 638