内控网|深耕企业内控,聚力同行共研精进✨专注企业内控·精选核心学习资讯✨💡夯实专业知识·助力职场稳步进阶✨💬深度专业交流·实操经验互鉴✉...
2026-02-07 3445

中国经济周刊-经济网讯日前,记者获悉,刚刚更名的湖南银行一分行踩监管红线,被监管机构罚款400万元。
湖南银行在官网挂出的公告显示,近日,该行邵阳分行收到中国银保监会邵阳监管分局行政处罚决定书,对邵阳分行未尽职调查票据真实性、授信尽职调查不到位、未按监管规定报送案件信息的行为罚款150万元,对内控合规和贷后管理不到位的行为罚款100万元,对向关联方发放贷款未进行集团客户授信管理、流动资金贷款被挪用、受托支付管理不到位的行为罚款150万元。

湖南银行称,已责成邵阳分行按要求完成整改,对相关责任人严肃问责,并将进一步加强风险管控,确保依法合规经营。
值得注意的是,这不是该行邵阳分行首次收到百万罚单,且部分违法违规行为也并非首次发生。
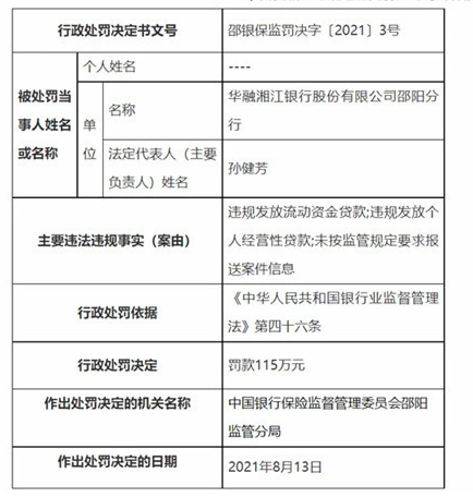
据银保监邵阳分局2021年8月披露,华融湘江银行邵阳分行因违规发放流动资金贷款、违规发放个人经营性贷款、未按监管规定要求报送案件信息,被监管机构罚款115万元。

今年11月18日,华融湘江银行股份有限公司变更为“湖南银行股份有限公司”。随后,该行高层人事调整便有条不紊地进行。
11月30日,湖南省人民政府网站发布任免通知:周晖任湖南银行股份有限公司行长(试用期一年),免去其湖南省地方金融监督管理局副局长职务。
《中国经济周刊》记者梳理公开信息发现,湖南银行新行长上任不到一个月,该行邵阳分行收到的罚单暴露了邵阳分行在内控合规、贷后管理等方面的问题;且这类大额罚单在湖南金融领域较为少见。
官网显示,湖南银行是一家注册地位于长沙市的区域性股份制商业银行,属湖南省管国有控股金融企业。湖南省财政厅履行国有金融资本出资人职责,注册资本人民币77.5亿元。第一大股东为湖南财信金融控股集团有限公司,集团合计持股比例40.47%;第二大股东为中央汇金投资有限公司,持股比例20%。(记者 郭志强 责编:杨琳)
来源:中国经济周刊
近期课程安排:
《国际注册内部控制师CICS资格认证》面授及网络课程学习班:
报名链接:http://www.neikong.com/s/pc/#/course/detail/1527212/1473841/info
联系电话:010-68004176、68004186
联 系 人:孙老师、邱老师
报名咨询二维码 :

相关文章
内控网|深耕企业内控,聚力同行共研精进✨专注企业内控·精选核心学习资讯✨💡夯实专业知识·助力职场稳步进阶✨💬深度专业交流·实操经验互鉴✉...
2026-02-07 3445
内控领域的同仁挚友:岁序更替,华章日新。值此辞旧迎新之际,向每一位深耕内控赛道、坚守合规初心的同行者,致以最诚挚的新年祝福!内控是企业稳健发展的基石,...
2026-01-01 1963
余杭:文旅集团运用"三流合一"思维做优内审项目 2025年,杭州余杭文化旅游投资集团(以下简称该集团)在下辖杭州余杭农业...
2025-12-26 1441
淳安农商行导入舞弊三角理论强化员工审计监督 舞弊三角理论是由美国注册舞弊审核师协会创始人史蒂文·阿伯雷齐特提出。他认为,企业舞弊产生的原因是...
2025-12-17 730
临平:东湖街道导入全要素管理法强化“三资”审计监督 2025年以来,杭州市临平区人民政府东湖街道办事处(以下简称该街道)在陈家木桥经联社和泉...
2025-11-22 646
近年来,杭州市余杭区鸬鸟镇人民政府(以下简称该镇)在鸬鸟镇前庄村“一肩挑”干部经济责任审计等项目中,探索运用“三全”策略,即审计内容“全覆盖”、质量管...
2025-10-27 452
近年来,杭州市余杭区径山镇人民政府(以下简称该镇)在径山村“一肩挑”干部经济责任审计等项目中,探索采取“三会”机制,即进点会、诊断会、研判会,着力发...
2025-09-25 405
2024年是上市公司内部控制规范体系全面实施的开局之年。近日发布的《中国上市公司内部控制白皮书(2025年)》(下称《白皮书》)表示,上市公司内部控制...
2025-07-07 636