内控网|深耕企业内控,聚力同行共研精进✨专注企业内控·精选核心学习资讯✨💡夯实专业知识·助力职场稳步进阶✨💬深度专业交流·实操经验互鉴✉...
2026-02-07 3637
财政部81号令深度解读
一、基本建设财务管理五大核心任务(第4条)

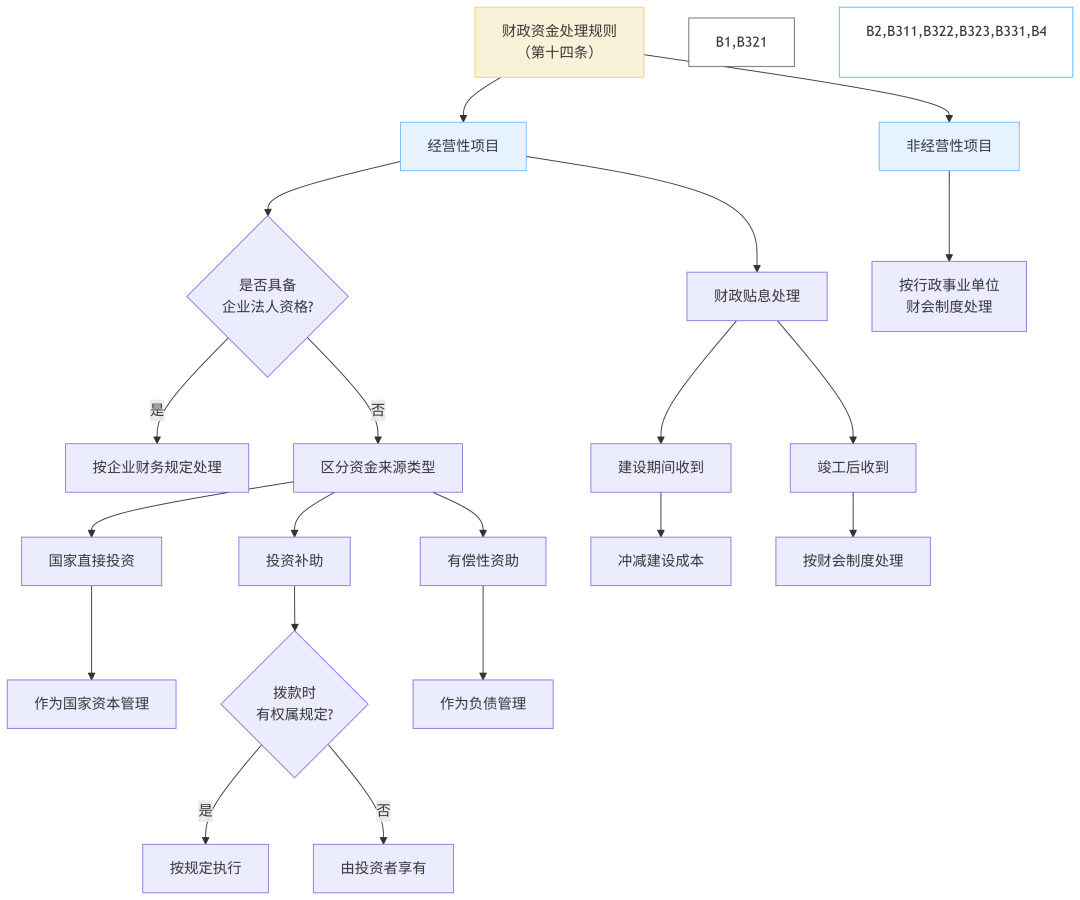
第十四条 项目建设单位取得的财政资金,区分以下情况处理:
经营性项目具备企业法人资格的,按照国家有关企业财务规定处理。不具备企业法人资格的,属于国家直接投资的,作为项目国家资本管理;属于投资补助的,国家拨款时对权属有规定的,按照规定执行,没有规定的,由项目投资者享有;属于有偿性资助的,作为项目负债管理。
经营性项目取得的财政贴息,项目建设期间收到的,冲减项目建设成本;项目竣工后收到的,按照国家财务、会计制度的有关规定处理。
非经营性项目取得的财政资金,按照国家行政、事业单位财务、会计制度的有关规定处理。

四、预算管理(第16-20条)
1.预算编制流程

2.动态调整情形(第18条)
重大设计变更、项目合并分立、停缓建
(红线:调整后不得超原概算10%)
1.成本构成四要素

2.七大禁止列支项
第二十二条 项目建设单位应当严格控制建设成本的范围、标准和支出责任,以下支出不得列入项目建设成本:
(一)超过批准建设内容发生的支出;
(二)不符合合同协议的支出;
(三)非法收费和摊派;
(四)无发票或者发票项目不全、无审批手续、无责任人员签字的支出;
(五)因设计单位、施工单位、供货单位等原因造成的工程报废等损失,以及未按照规定报经批准的损失;
(六)项目符合规定的验收条件之日起3个月后发生的支出;
(七)其他不属于本项目应当负担的支出。
第二十三条 财政资金用于项目前期工作经费部分,在项目批准建设后,列入项目建设成本。
没有被批准或者批准后又被取消的项目,财政资金如有结余,全部缴回国库。
六、竣工决算(第31-40条)
1.编制全流程
2.批复管理
先审核后批复(可委托第三方审计)(第37条)
最长批复时限:6个月
三类资产处理对比
特殊情形
移民安置补偿:产权归个人的按待核销处理(第44条)
专用设施:需明确产权关系(第46条)
绩效评价指标体系

来源:网络
国际注册内部控制师资格认证项目
如果你渴望在企业管理中脱颖而出,突破职业发展的瓶颈,借助内部控制的专业能力在激烈的职场竞争中掌握主动,欢迎了解国际注册内部控制师项目,实现个人成长与企业发展的双赢。
国际注册内部控制师(CICS)认证项目,专为志在内部控制、风险管理与合规领域深耕的专业人士打造,将帮助你快速提升专业影响力,赢得企业高管及行业认可,成为引领组织稳健发展的关键力量。

近期课程安排:
《国际注册内部控制师CICS资格认证》网络课程学习班:
报名链接:http://www.neikong.com/s/pc/#/course/detail/1527212/1473841/info
联系电话:400-098-1119
联 系 人:孙老师 15810764339、邱老师 13811888273 (手机号可加微信咨询)
报名咨询二维码 :

相关文章
内控网|深耕企业内控,聚力同行共研精进✨专注企业内控·精选核心学习资讯✨💡夯实专业知识·助力职场稳步进阶✨💬深度专业交流·实操经验互鉴✉...
2026-02-07 3637
内控领域的同仁挚友:岁序更替,华章日新。值此辞旧迎新之际,向每一位深耕内控赛道、坚守合规初心的同行者,致以最诚挚的新年祝福!内控是企业稳健发展的基石,...
2026-01-01 2148
余杭:文旅集团运用"三流合一"思维做优内审项目 2025年,杭州余杭文化旅游投资集团(以下简称该集团)在下辖杭州余杭农业...
2025-12-26 1631
淳安农商行导入舞弊三角理论强化员工审计监督 舞弊三角理论是由美国注册舞弊审核师协会创始人史蒂文·阿伯雷齐特提出。他认为,企业舞弊产生的原因是...
2025-12-17 955
临平:东湖街道导入全要素管理法强化“三资”审计监督 2025年以来,杭州市临平区人民政府东湖街道办事处(以下简称该街道)在陈家木桥经联社和泉...
2025-11-22 828
近年来,杭州市余杭区鸬鸟镇人民政府(以下简称该镇)在鸬鸟镇前庄村“一肩挑”干部经济责任审计等项目中,探索运用“三全”策略,即审计内容“全覆盖”、质量管...
2025-10-27 625
近年来,杭州市余杭区径山镇人民政府(以下简称该镇)在径山村“一肩挑”干部经济责任审计等项目中,探索采取“三会”机制,即进点会、诊断会、研判会,着力发...
2025-09-25 578
2024年是上市公司内部控制规范体系全面实施的开局之年。近日发布的《中国上市公司内部控制白皮书(2025年)》(下称《白皮书》)表示,上市公司内部控制...
2025-07-07 830